原创_企业竞争情报系统(CIS)对比分析_管理职场
| 作者 |
|
pavel [个人空间]
 注册  2008-03-03 发贴数 2 精华数 0 原创贴 0 来自 赛立信商业征信公司 状态 正常
级别 会员 |
|
|
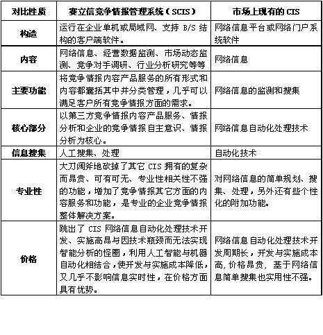
企业竞争情报系统(CIS)对比分析 在今天激烈的市场竞争和全球化市场的态势下,没有任何一家企业可以不靠竞争情报而做出正确决策。随着中国企业的不断成熟、企业决策模型也逐渐从主观决策到依靠信息进行科学决策,很多企业特别是大型的先进企业已经越来越意识到建立竞争情报系统的重要性。 近几年以来,随着市场竞争的加剧和信息传播与获取技术的飞速进步,企业经过近几年的信息化应用普及,竞争情报(CI)和竞争情报系统(CIS)开始频繁地出现在企业运营和管理的议事日程当中。利用CIS,可以监视企业周遭环境,提供市场预警,进行技术跟踪,分析竞争对手,辅助决策制定,同时捍卫自身的信息安全。 进入20世纪90年代后,CIS的建设呈现出软件化的趋势,已经建立CIS的企业纷纷对自身的CIS进行软件化改造,而市场上也出现了越来越多的CIS软件产品。 现有CIS软件可以实现的功能主要有自动采集、网站监视、自动摘要、自动分类、基于数据库的比较分析、知识挖掘等功能。 国内出现的CIS,主要有TRS CIS、易地平方公司的知识通、群拓软件公司的群拓企业情报系统、365Agent的“情报通”、 方正智思企业竞争情报系统及2006年已停产的百度的eCIS。国外最知名占有CIS最大市场份额的是Autonomy。 CIS的出现和发展是竞争情报成熟化和现代化的重要标志。现今,对于CIS的市场问题,可以说是需求和供给不能耦合而发展缓慢。原因: 第一,目前国内竞争情报推广仍处于理论知识普及的阶段,国内企业对竞争情报的认知有限,竞争情报意识不强,绝大部分根本还没有形成对这种产品的需求。 第二,学术界、媒体与竞争情报企业的过热炒作,过于抬高了用户对竞争情报及CIS的期望,就CIS向企业用户作出了不现实的承诺,在宣扬竞争情报重要性的同时让受众以为CIS能轻易解决企业竞争情报问题。 第三,学术界、媒体和CIS提供商对信息处理技术的过分注重和对机器智能的乐观估计,造成企业对CIS的的认知存在误区。一般认为企业CIS是一套软件系统或者网络信息系统,没有正确认识到它是一个人机协作工作体系,需要有人员、流程、制度、分析工具及支撑信息系统共同构成。 第四,逐渐正确认识到竞争情报的企业用户,素质提高了,要求也相应提高了,而市场上现有的CIS却不能满足用户越来越高的需求。 第五,CIS提供商普遍存在着市场营销方面的不足。主要原因可能是竞争情报系统软件市场是一个新兴市场,各家厂商的软件系统推出的时间也比较短,大多数产品都还处于研究开发的初期,各种功能设计都还有待完善。这在很大程度上制约了厂商的市场营销工作。按照市场营销的原则,一种产品的设计应该来自于对用户需求的深入研究。CIS的研制开发原则上也是这样进行的,但却是在对于竞争情报概念的普及宣传期进行的。在这个过程中,宣传的承诺、用户的认知、技术的能力之间出现了不同步和不匹配。 第六,现有的CIS的价值有限。现有的CIS可以很好地发挥网络情报的监测和搜集功能,但开发周期长,开发与实施成本高,且建立在网络信息简单搜集上的CIS是没有多大的效用和市场价值的。一方面,搜集到的信息过于海量,大量的冗余重复信息,将大大降低内容的可读性;另一方面,随着GOOGLE、中搜等免费个性化门户的出现,此类业务趋于免费,很难靠它获得足够高的利润;此外,2006年7月1日开始实施的《信息网络传播权保护条例》,由于对搜索内容利用版权有了限制,靠导入从网络上搜集到的信息就形成资讯门户网站的做法已经不可行了。总之,现有的CIS根本做不了高性价比的事项。 第七,网络信息的自动化采集和检索,甚至自动摘要、标引、分类等都是竞争情报系统必备的基本功能,但不是核心功能、特异功能,因此不是竞争情报技术的核心。而竞争情报技术的核心功能,如多元异构信息源的整合检索和处理、非结构化信息内容挖掘和智能关联技术都还没有达到实用的程度。在短时间内,这些技术是否能够获得突破性进展恐怕还很难预期。 第八,无论对于竞争情报从业者,还是对于竞争情报工具,情报分析都是其核心部分,目前机器智能还不能理解自然语言,CIS进行情报分析是不可能的;且有时候最有价值的敏感信息并不会出现于网上,因为没有哪一个公司会把商业敏感信息交由媒体发表或者放在可以随意访问的网站上。所以人工搜集情报和分析情报永远都是非常有必要的。对于竞争情报工作来说,信息很重要,信息管理也很重要,但这些都不是目的,信息背后的含义才是目的。这样说来,现有的CIS就更不是目的了,它只是平台、是工具。 对现有CIS的上述市场问题,赛立信将于2008年上市的赛立信竞争情报管理系统软件(SCIS),是针对现有CIS瓶颈的一个很有特色的解决方案,和内容、功能的深化与扩充。 SCIS以有形软件产品为载体,将实时信息、经营数据监测、市场动态监测、竞争对手调研、行业分析研究等竞争情报内容服务,专业而系统地集成为一个企业竞争情报整体解决方案,以灵活而强大的人机协作工作体系和个性化的竞争情报管理体系,实现对企业所处整体竞争环境的全面监测、分析与管控。SCIS简单、易用、实用、性价比高,与企业竞争情报工作紧密结合。SCIS在内容、功能、易用实用性、价格等方面更能满足用户要求。 表:SCIS与市场上现有的CIS的对比 |
|
表:SCIS与市场上现有的CIS的对比
 |
|
|
|
|